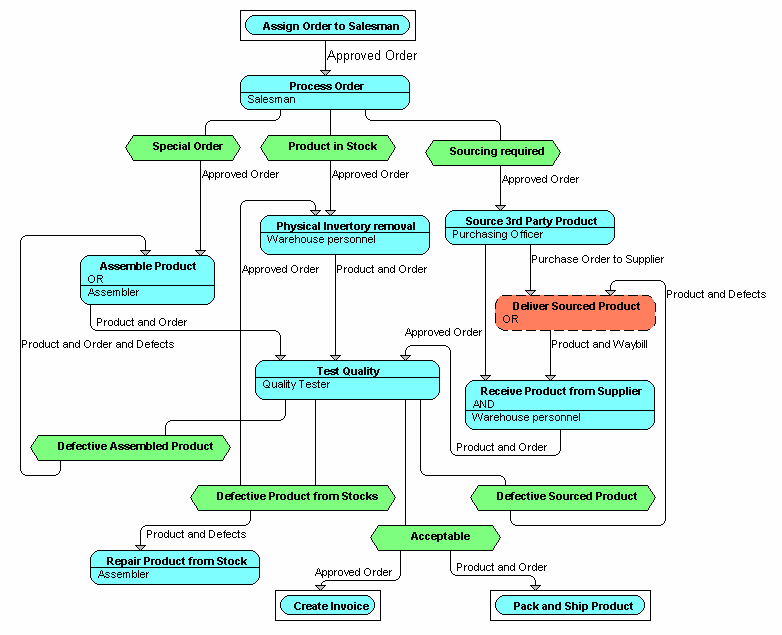
BUSINESS PROCESS Fill Order

- - Next diagram - - Previous diagram - - Parent diagram - - Glossary - - Dictionary - - Diagram list